锘? 全球最博彩网站,老k棋牌游戏新闻,锦州娱乐场所恢复营业最新通知(中国)·官方网站

棋牌游戏赚钱-津门棋牌馆_百家乐麻将筹码币镭射贴膜_全讯网366806 com(中国)·官方网站

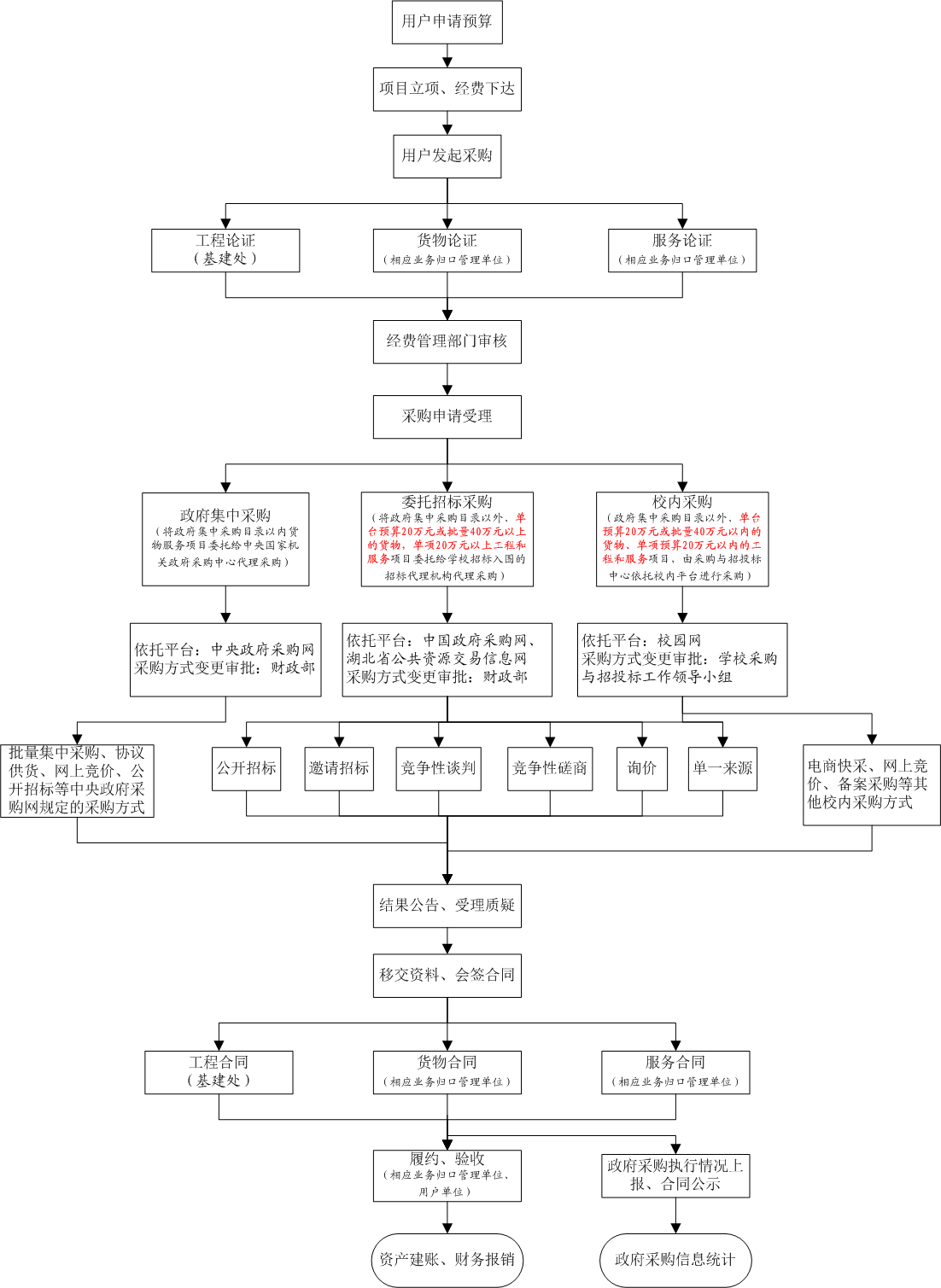
閲囪喘涓庢嫑鎶曟爣涓績(jī)
緗戠珯棣栭〉    鏈嶅姟鎸囧崡    姝f枃
涓崡姘戞棌澶у閲囪喘嫻佺▼
鍙戝竷鏃墮棿錛?019-06-27    璁塊棶嬈℃暟錛?script>_showDynClicks("wbnews", 1706898243, 1103)   

涓崡姘戞棌澶у閲囪喘嫻佺▼鍥撅紙2019騫?鏈堟洿鏂幫級(jí)



( 浣滆咃細(xì)浣滆咃細(xì)綆$悊鍛?nbsp;  緙栬緫錛?nbsp;  瀹℃牳錛?nbsp;  涓婁紶錛?nbsp;  錛?
百家乐官网辅助分析软件| 太阳城百家乐官网作弊| 大发888交流心得| 百家乐官网模拟投注器| 百家乐洗码全讯网| 百家乐官网庄牌| 大发888真人新浪微群| 七胜百家乐官网娱乐网| 百家乐真人游戏| 网上有百家乐官网玩吗| 大发888娱乐场大发888娱乐场| 欧洲百家乐官网的玩法技巧和规则| 线上百家乐怎么玩| 丽星百家乐官网的玩法技巧和规则| 大发888官网z46| CEO百家乐官网的玩法技巧和规则| 百家乐翻天| 百家乐英皇娱乐场| 做百家乐官网网上投注| 大发888下载 客户端| 做生意房门挂啥招财| 百家乐官网数据程序| 太阳城菲律宾官网| 百家乐输一压二| 网上百家乐官网解码器| 大发888娱乐城注册lm0| 太阳神百家乐官网的玩法技巧和规则| 足球赛事直播| 新世纪百家乐娱乐城| 百家乐官网的出牌技巧| 连江县| 百家乐桌小| 属虎和属猴牛人做生意| 百家乐官网小音箱| 至尊娱乐城| 大发888扑克下载| 百家乐出千方法技巧| 捷豹百家乐官网的玩法技巧和规则| 百家乐官网客户端下载| bet365备用器| 真人游戏下载|